技术产权证券化介绍

Introduction to Technology Asset-Backed Securitization

一、概览

技术产权ABS是指将融资企业的技术产权(专利、商标、版权等)及技术产权交易产生的应收账款等现金流收益作为底层资产进行打包,并在市场上发行证券,投资人进行购买,企业获得融资的过程。技术产权ABS项目可以把企业的优势技术转化成优质资产,通过增信解决企业融资难,通过财政补贴解决融资贵。

二、业务流程

技术产权证券化业务流程

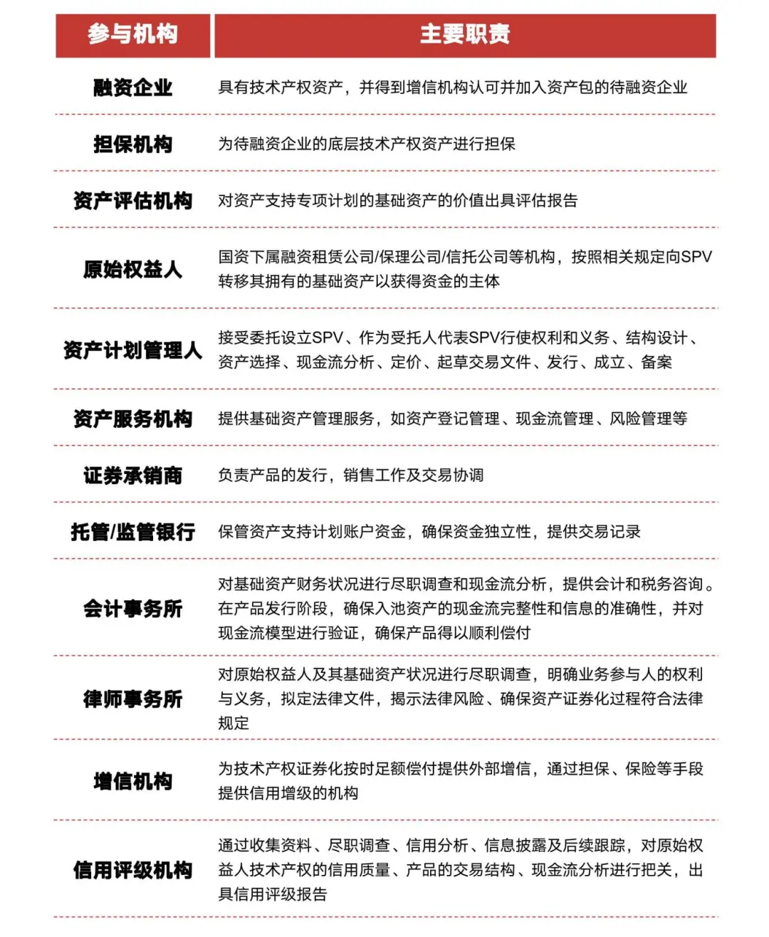
三、参与机构

技术产权证券化参与机构

四、典型案例

"秦创原-华鑫-西安高新区技术产权(技术交易)1期资产支持专项计划"

发行金额:首期1亿元
票面利率:3.85%
发行期限:2.95年
总储架规模:5.27亿元

底层资产

西安高新区12家科技型中小企业持有的31项核心技术专利及14笔技术交易合同。

交易结构

  • 原始权益人:西安高新金控集团旗下西安高新金服企业管理集团有限公司
  • 保证人:西安创新担保公司
  • 信用增进机构:陕西信用增进公司

创新亮点

技术产权证券化创新:将核心技术专利与技术交易合同相结合作为底层资产
中小企业融资新模式:为12家科技型中小企业提供集体融资解决方案
风险分担机制:通过担保和信用增进双重保障降低投资风险